示范文本助力执行工作|强制执行申请书(申请执行用)(2025)

发布时间:2025-10-31 点击数量:4191

“这个要素式强制执行申请书真方便!只需要按照提示打勾或者填写就行了,看的清楚、填的明白!” ,近日,李先生到巴东法院申请强制执行并在工作人员的指导下现场填写要素式强制执行申请书,对要素式强制执行申请书连连称赞。

“你知道吗?要素式示范文本不止起诉状、答辩状,还有强制执行申请书哦!”


“要素式强制执行申请书涵盖了当事人基本信息、执行依据、执行请求、财产线索等关键内容,是执行法官了解案件情况的重要载体,而要素式强制执行申请书内容详尽,要素全面,当事人只需按照案件情况勾选或填写,极大降低了书写难度。”


“今天,就带您了解要素式强制执行申请书的填写方式及填写实例。”



如何填写要素式强制执行申请书?

图片

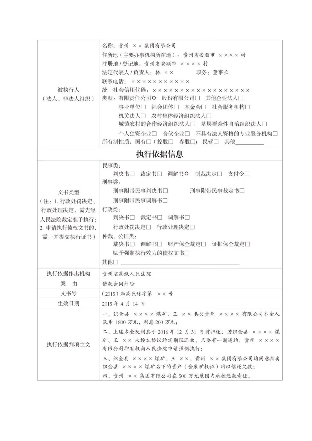
(一)当事人信息部分。

该部分应准确写明申请执行人及被执行人的身份基本情况。自然人在对应栏填写姓名、性别、出生日期、住所地、证件号码等自然信息;法人和非法人组织注意应根据工商登记信息在对应栏进行填写、勾选。

(二)执行依据部分。

文书类型栏按照实际执行类别选择“民事类”“刑事类”“行政类”及“仲裁公证类”,并根据文书内容填写作出机构、案由、文书号、生效日期及判项主文相关内容。

(三)申请执行事项部分。

该部分在填写时应根据要素式申请书提示,金钱给付的填写本金及利息的具体数额,行为执行的填写具体行为。在诉前、诉中有保全的填写保全案号及保全措施最早到期时间。如能够提供被执行人财产线索,即在对应栏填写具体财产情况。

(四)落款部分。

要素式申请书落款包括申请执行人、日期两部分,申请执行人为自然人的由本人签字,是法人或者其他组织的加盖单位公章,日期应填写向法院提交申请书的日期。



该部分插入强制执行申请书及示例文件

图片

   

图片

样本

图片

图片
图片
图片
图片


图片

实例

图片



图片
图片
图片
图片


END